Retrieve Protocol for Execution

From IHE Wiki
Jump to navigation Jump to search

Introduction

This is a draft of the Retrieve Protocol for Execution Profile (RPE) supplement to the Quality, Research, and Public Health (QRPH) Technical Framework. This draft is a work in progress, not the official supplement or profile.

Profile Abstract

The Retrieve Protocol for Execution Profile (RPE) provides an automated mechanism for EHR to retreive a complex set of clinical research instructions (or a protocol) from an EDC system to execute within the EHR.

  • RFD scenario teams:
    • Sponsors: Pfizer, Lilly, Novartis, Genzyme
    • EHRs: Greenway, Cerner, Allscripts, Epic
    • eClinical: Outcome Sciences, Nextrials, Phoenix Data Systems
  • Proposal Editor: Landen Bain (CDISC)
  • Profile Editors:
    • Daemon Whittenburg (Greenway Medical Technologies)
    • Diane Wold (Glaxo Smith Klein - Chair of CDISC’s Trial Design Team )
  • Dan Levy (Outcome Sciences)
  • Robert Barr (NexTrials)
  • Chris Connor (Phoenix Data Systems / Bio-Imaging Technologies)
  • Jane Griffin (Cerner)
  • Jaime Lucove (AllScripts)
  • Lisa Chatterjee (DIFZ, chair of CDISC’s Protocol Representation team)
  • David Handelsman (SAS)
  • Mark Arratoon (GE Healthcare)
  • Jan Kratky (SAS)
  • Josh Painter (Intel)

Meeting Notes

RPE Meeting Notes Archive

Upcoming meeting dates 3/13, 3/20, 3/27

Meeting time 1-2pm (est)


03/06/09

(Daemon, Landen, Dan Levy, Diane Wold, Robert Barr, Chris Conner)

  • Should we make RPE an abstract pattern for workflow management rather than specific to clinical research
    • ProtocolManager to WorkflowManager?
    • UpdateProtocolExeStep to UpdateWorkflowStep/ExecuteWorkflowStep?
    • Do not make abstract at this time
  • Should we address all transactions and not just the Enter through Enroll transactions?
    • We will get to as many transactions as possible. Attempting them all.
    • As much as possible by the time Vol II is due...and implement and do the rest next year
  • Are there only two actors?
    • Should there be a ProtocolDefManager and ProtocolStateManager(The receiver of the UpdateProtocolExeStep)
    • Would there be separate systems that manage the ProtocolDef and the ProtocolState?
    • The ProtocolManager actor will be split into two seperate actors...The ProtocolDefManager and the ProtocolStateManager
      • ProtocolDefManager
        • Site Involvement
        • Approved as site for a study
        • AmendProtocolDef
      • ProtocolStateManager
        • Just Patient Involvement transactions
        • AlertProtocolState
        • Add RetrieveProtocolDef transaction to ProtocolDefManager

03/13/09

  • Discuss PIX/PDQ to be used for all associated IDs to represent the patient
  • Discuss the use of BPEL and workflow standards and how the ProtocolExecutor doesn't need to know about the steps. Allow the ProtocolManager to know about the steps and ProtocolExecutor learns about those steps
  • Change name of UpdateProtocolExeStep to ExecuteProtocolStep?
  • Add additional use cases, such as the Cancer Registry's use case?
  • Discuss Standards for XML messages and their relationships
  • Add diagrams explaining different scenarios for the different transactions
    • This is to clarify the questions that have been brought up in writing this profile
  • How will using TDM be affected by the FDA using HL7 by 2012?
  • There is no current model within TDM to place RFD information for each visit?
    • Should there be a seperate actor to manage the relationship between an RFD formID and a visit contained within the TDM?
  • TDM can be used for ProtocolDef, but not state management?
    • Can HL7v3 Study Design be used?
  • TDM inclusion/exclusion defined by using ODM condition definition construct
  • ProtocolStateManager needs RetrieveProtocolDef transaction from ProtocolDefManager
  • Should we change the UpdateProtocolExeStep transactions to be distinct transactions for what they are intending to do
    • This section may become BPEL, in which will represent that they are execution steps, however the transactions in the WSDL should be distinct
  • Need to reach out to find a HL7v3 Study Design expert for the ProtocolState messages

Open Issues

Open issues are being tracked in the meeting notes in red

  • Similar issues are addressed in the Performance Measurement Data Element Structured for EHR Extraction white paper. What relation does RPE have with quality initiatives?
  • Move "pre-order labs and other assessments" to "Patient Involvement" in use case graphic

Closed Issues

RPE Closed Issues

Risks

  • Cross-system work flow integration is a relatively new area for IHE.
  • The EHR's risk encountering the clinical research regulatory environment 21 CFR part 11.

Summary

Many health care sites supplement their core patient care activities by participating in clinical trials. Currently, the tasks required for clinical research participation are served by systems entirely separate from the site's EHR. The ITI profile Retrieve Form for Data-capture (RFD), along with its complementary content profile Clinical Research Data-capture, have set a path towards integrating site-based clinical research work flow into the task manager of an electronic health record. This new profile, Retrieve Protocol for Execution, expands the scope of work flow integration between clinical research and EHR systems.

CDISC's Protocol Representation team intends to develop a standard protocol document, derived from the BRIDG, a RIM-linked data model. This protocol representation includes the Trial Design Model a standard structure for representing the planned sequence of events and the treatment plan of a trial. This planned sequence of events includes many tasks that could be executed by an EHR's work flow engine. The 'schedule of activities' section of the trial design includes clinical trial activities such as interventions (e.g., administering drug, surgery) and study administrative activities (e.g,. obtaining informed consent, distributing clinical trial material & diaries, randomization) as well as assessments. The time is ripe to insert these executable work flow tasks into the EHR for execution within the site's normal way of doing business.

State of systems before RPE
State of systems after RPE

The Problem

Research protocols are complex instruction sets that guide the conduct of trials. A subset of the protocol pertains to the activities of the healthcare provider site that participates in the trial. This instruction set specifies the data to be captured, tests to be ordered, inclusion and exclusion criteria for subjects, number and type of visits, etc. These instructions currently reside in hard copy binders which provide guidance for study coordinators at research sites. What is desired is a way to insert protocol instructions into an EHR for automatic completion.

Glossary

Clinical Trial Protocol
The ICH (International Conference on Harmonization) GCP (Good Clinical Practice) defines a Clinical Trail Protocol to be "a document that describes the objective(s), design, methodology, statistical considerations, and organization of a clinical trial. The protocol usually also gives the background and reason the trial is being conducted, but these could be provided in other documents referenced in the protocol (such as an Investigator's Brochure)."
ProtocolDef
The protocol documentation created by an eClinical Research sponsor that describes a clinical research study. The ProtocolDef will be maintained by the ProtocolManager.
ProtocolState
The protocol state at the point in which a patient is involved in a clinical study.

Volume I

Dependencies

  • patient inclusion/exclusion criteria
  • patient signed inform consent
  • labs
  • documented signed inform consent
  • screening

Overview

Detailed Proposal

Scope

Example

Use Case - Investigational New Drug Clinical Trial

In the uses cases below, we describe the before and after effects of implementing the Retrieve Protocol for Execution profile.

  • The setting for the clinical trial use case is a physicians’ practice where patient care is delivered side-by-side with clinical research.
  • The site, Holbin Medical Group, is a multi-site physician practice, employing over 100 physicians in a variety of specialties.
  • Holbin’s CEO encourages the physicians to participate as site investigators for pharmaceutical-sponsored clinical trials.

Before Retrieve Protocol for Execution

Preconditions
  1. A Clinical Research Protocol is defined by a clinical trials expert.
  2. Holbin provides support for clinical research activities in the form of a Research Department of twelve dedicated study coordinators, mostly RNs, along with clerical and data-entry support personnel.
  3. Holbin Medical Group uses an Electronic Health Record (EHR) and a number of sponsor-provided Electronic Data Capture (EDC) systems for documenting clinical trial activities.
Use Case
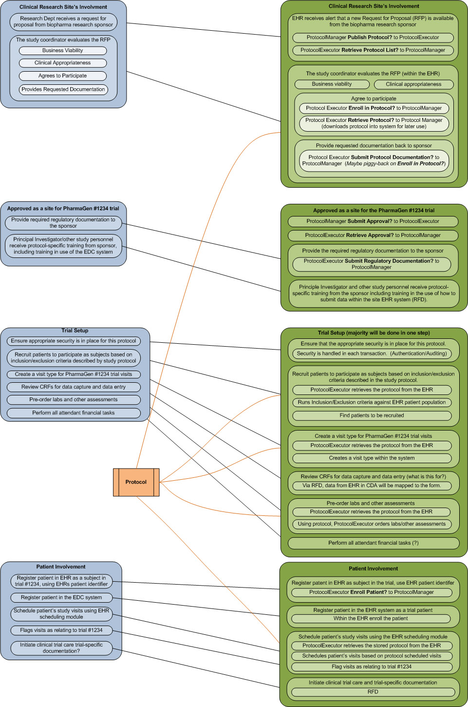
  1. Clinical Research Site's Involvement
    1. Holbin’s involvement in a clinical study begins when the Research Department receives a request for proposal (RFP) from PharmaGen, a biopharma research sponsor.
    2. A Study Coordinator, Patricia Zone, RN, evaluates the RFP for business viability and clinical appropriateness, provides the requested documentation back to the sponsor, and agrees to participate
  2. Approved as a site for PharmaGen #1234 trial
    1. After being approved as a site for the PharmaGen #1234 trial, the site Holbin Medical Group provides the required regulatory documentation to the sponsor
    2. The physician identified as the Principal Investigator and other study personnel receive protocol-specific training from the sponsor, including training in use of the SynerGen EDC system.
  3. During the trial set-up period, Patricia takes a number of steps that require interaction with the EHR. At this juncture, searches are at an aggregate level
    1. Ensures that the appropriate system security is in place for this protocol;
    2. Recruits patients to participate as subjects according to inclusion and exclusion criteria described in the study protocol;
    3. Creates a visit type for 1234 patient visits;
    4. Reviews CRFs for data capture and data entry;
    5. Pre-orders labs and other assessments;
    6. Performs all the attendant financial tasks.
  4. Following set up, Patricia contacts Corey Jones, a patient at Holbin, about participating in the trial, and Corey agrees to participate as a subject. A number of tasks deal with this individual patient
    1. Register Corey in the EHR as a subject in trial #1234, using the EHR’s patient index.
    2. She also registers Corey as a subject in the EDC system.
    3. She schedules Corey’s study visits using the EHR scheduling module, and flags the visits as pertaining to the trial #1234.
    4. Initiates clinical trial care and trial-specific documentation.
Postconditions
Holbin Medical Group uses an Electronic Health Record (EHR) and the SynerGen EDC Electronic Data Capture (EDC) system to document the PharmaGen #1234 trial activities.

After Retrieve Protocol for Execution

Precondition
  1. A Clinical Research Protocol is defined by a clinical trials expert.
Use Case
  1. Clinical Research Site's Involvement
    1. ProtocolExecutor uses the RetrieveProtocolList transaction to obtain a list of protocols from the Protocol Manager
    2. ProtocolExecutor uses the AgreesToParticipate transaction to notify ProtocolManager that the site agrees to participate in the study
    3. ProtocolExecutor uses the RetrieveProtocol transaction to obtain the specific protocol from the ProtocolManager
  2. Approved as a site for PharmaGen #1234 trial
    1. ProtocolManager uses the SubmitProtocolApproval transaction to the ProtocolExecutor for a specific protocol
    2. ProtocolExecutor uses the SubmitRegulatoryDocumentation transaction to submit required regulatory documentation to the ProtocolManager
  3. Trial Setup
    1. ProtocolExecutor uses the UpdateProtocolManager (patient identified) transaction to let the ProtocolManager know that patients have been identified
  4. Patient Involvement
    1. ProtocolExecutro uses the UpdateProtocolManager (request enroll patient) transaction to attempt to enroll the patient into the study
    2. ProtocolExecutor uses the UpdateProtocolManager (schedule patient study visits) transaction to update the ProtocolManager that the study visits have been scheduled
Postcondition
Holbin Medical Group uses an Electronic Health Record (EHR) to document the PharmaGen #1234 trial activities using RFD.


Actors/Transaction

Process/Flow

The flow of transactions between the ProtocolManager and ProtocolExecutor

Actors

  • Protocol Executor
    • An entity wanting to access clinical research protocols from a separate entity that manages clinical research protocols.
    • An example would be an EHR vendor that wants to participate in clinical studies by accessing clinical research protocols.
  • Protocol Manager
    • An entity that manages clinical research protocols.
    • An example would be an EDC vendor that wishes to allow access to the list of clinical research protocols contained within the EDC system.

Transactions

  • RetreiveProtocolDef
    • Used to allow a ProtocolExecutor to retrieve one instance of a ProtocolDef for a particular study
    • Can be used by a site attempting to pull down a ProtocolDef once they have finalized all Prerequisites/Dependencies to execute this transaction
  • AgreeToParticipateInProtocolDef
    • Used to allow a ProtocolExecutor to notify the ProtocolManager the intent to participate in a particular study
    • Can be used by the site attempting to enroll in a clinical study
  • SubmitProtocolDefApproval
    • Used to allow a ProtocolManager send an approval that the ProtocolExecutor has been approved for a ProtocolDef
    • Can be used by an eClinical vendor to alert a clinical site that they have been approved for a particular study
  • SubmitProtocolDefRegulatoryDocumentation
    • Used to allow a ProtocolExecutor to send Regulatory Documentation to a ProtocolManager
    • Can be used by a clinical site to submit regulatory documentation for a specific protocol after being approved for participation to the eClinical vendor
  • UpdateProtocolExeStep
    • Used to allow a ProtocolExecutor to update a ProtocolManager when an execution step has been taken
    • Can be used by a clinical site to update an eClinical vendor when an execution step has been taken for a particular ProtocolDef
    • Message Options
      • EnterPatientRequest
        • prereq: patient has signed consent, meets pre-screening eligibility criteria before consent
        • parameters: a structure to allow for multiple patients to be entered
      • PatientScreeningVisitsScheduled
        • prereq: patient entered
      • RecordPatientScreeningVisit
        • prereq: patient entered
      • EnrollPatientRequest
        • prereq: screening complete, meets screening eligibility criteria
        • reasons for failure: screen failed, study put on hold, enrollment complete
      • PatientScheduled
      • RecordPatientVisit
        • usage:
          • ProtocolExecutor needs to alert ProtocolManager that patient doesn't want to be a part of the study from ProtocolExecutor
          • An RFD form to withdraw the patient from study can also be used
      • RecordPatientVisit


Retrieve Protocol for Execution Actors and Transactions
Actor Transaction Option Section
Protocol Executor RetrieveProtocolDef R ?
AgreeToParticipateInProtocolDef R ?
SubmitProtocolDefApproval R ?
SubmitProtocolDefRegulatoryDocumenation R ?
UpdateProtocolExeStep R ?
AlertProtocolState R ?
AlertProtocolDef R ?
Protocol Manager RetrieveProtocolDef R ?
AgreeToParticipateInProtocolDef R ?
SubmitProtocolDefApproval R ?
SubmitProtocolDefRegulatoryDocumenation R ?
UpdateProtocolExeStep R ?
AlertProtocolState R ?
AlertProtocolDef R ?

Volume II

Retrieve Protocol for Execution Content

Standards

Interaction Diagrams

Resources



Return to Quality, Research and Public Health Domain Main Page
Return to Quality, Research and Public Health Planning Committee
Return to Quality, Research and Public Health Technical Committee